We were given the task to create these objects in Maya, below are a paintbrush, a chair, a pencil and a pot. The chair was by far the hardest to create due to bugs with Maya. I had the most fun creating the pot and the Paintbrush.

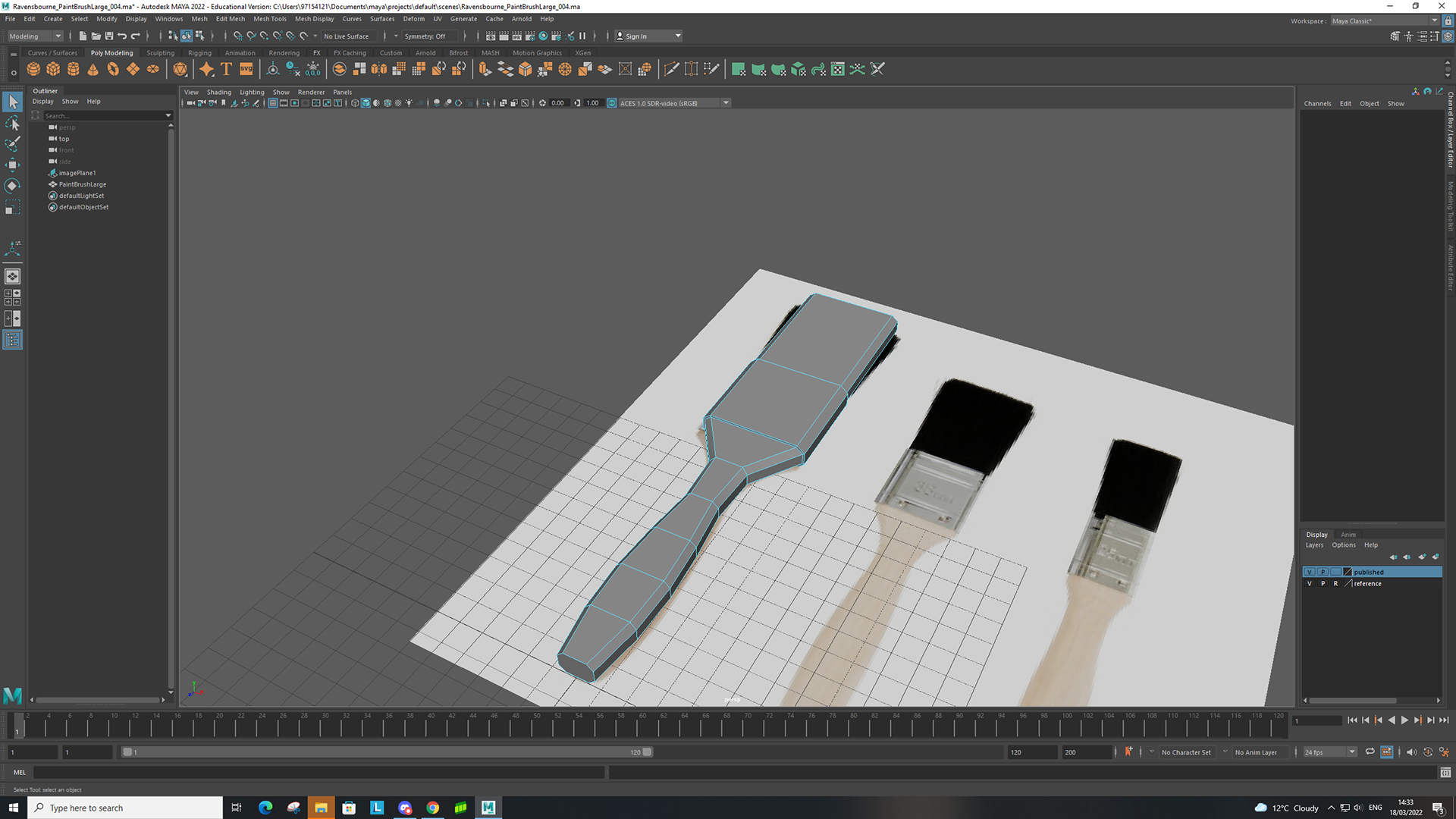
Paintbrush

Chair

Pencil

Pencil

Pot

Pot

Pot

Post Retrieval
After watching the tutorials uploaded by Dev I redid the object in Maya using his method, it was way easier than the way I did it and seeming to have better results. The objects created were very good looking and efficient on polygons.
the brush was created using a single shape, first you selcted the edges on the four corners of the cube and then you bevelled it, after that you highlighted those edges and used a tool to put in more edges at equal distances, then you shrunk them down to match the image, after you finished that you would select the face by the bristles and extrude it out and then you would selct the face again and extrude it out for the bristles.then you would selct the faces around the metal bit and extrude it a tiny bit.
The pencil was by far the easiest, I used the polygons primitives tool and made a cylinder, beveled the bottom and then used the multicut tool to make a line where the pencil tip starts and then scaled the tip down.
The paint pot was the hardest one out of these shapes, I had to use the curve tool like a pen to draw the out line of the pot and then after doing that i had to use thhe revolve tool, after dong that the faces are inside out so you have to reverse them. To get the inside of the pot you have to use the vector tool and input points onto the line to shape the inside of the pot. In the channels bit you can finds the nurbstesselate channel, here you can do stuff to make the pot come out more smooth.
I didn't have enough time to finish the rest of the objects due to having the game project and some stuff at home, but I enjoyed doing this work. I'm sorry I couldnt finish it in time.

You may also like

Back to Top